Skip to content

Latest commit

 

History

History
173 KB

File metadata and controls

173 KB
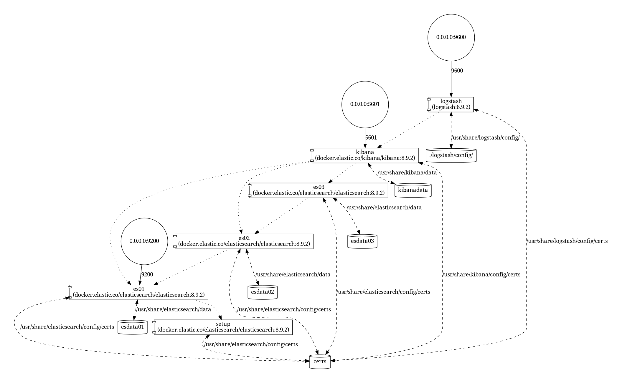
compose-architect.png