Skip to content

Latest commit

 

History

History
1.23 MB

File metadata and controls

1.23 MB
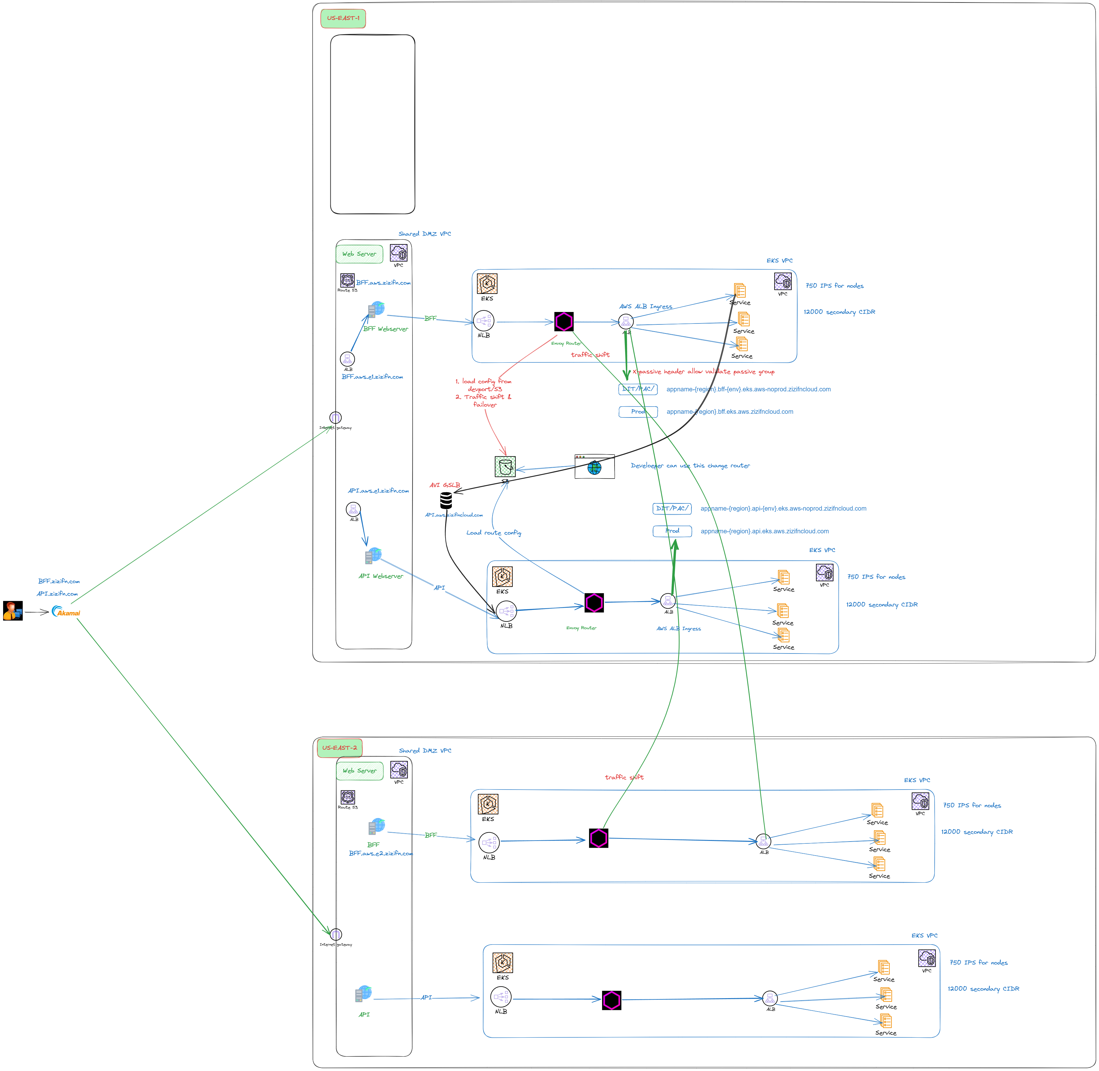
consolidated-network-v2.excalidraw.png