English:
⚠️ This repository is no longer maintained. However, it remains available for educational and learning purposes. Feel free to explore the code and adapt it to your needs.
Chinese (中文):
⚠️ 此仓库已停止维护,但仍可用于学习目的。欢迎查阅代码并根据需要进行修改和使用。
项目是基于Python3 实现的爬取知网数据的爬虫,可根据知网高级检索进行搜索,提供文献基本信息、文献下载、文献摘要等详细信息爬取功能。
实现过程可以查看我的博客。
程序运行如下:
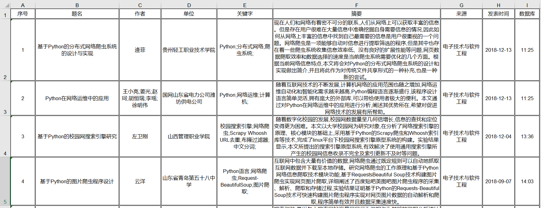
详细信息excel表格如下:
下载caj如下:
- 通过发送解析包形式抓取数据,相比于使用selenium等方式性能稍高一些。
- 可使用知网高级检索功能进行搜索,更高效检索文献。
- 可根据网络及知网反爬虫情况选择性开启详细信息抓取及下载caj文献功能。
- 利用excel表格快速查看所需文献摘要等信息,可根据excel提供下载链接选择性下载,防止下载过快导致知网反爬。
在验证码处理部分使用了
tesserocr,不过验证效果目前不是很好,所以默认开启手动识别验证码。如果本地没有安装
tesseract,可以先安装这个,再执行pip install tesserocr。或者将CrackVerifyCode.py文件第15、63、64行注释后再执行安装命令。
pip install -r requirements.txt# Config.ini 为项目配置文件
# 0为关闭 1为开启
isDownloadFile = 1 # 是否下载文件
isCrackCode=0 # 是否自动识别验证码
isDetailPage=0 # 是否保存文献详细信息到excel
isDownLoadLink # 是否在excel中保存下载链接
stepWaitTime=5 # 每次下载及爬取详情页面停顿时间建议下载和爬取详情页面不要同时开启,停顿时间不低于3秒。
python main.py爬虫运行完毕后,所有数据将保存在data文件夹下,data文件夹每次重新运行程序会自动删除旧的。
CNKI_download
-- data 存放所有爬取数据
-- CAJs 存放所有下载的caj原文
-- xxxxxxx.caj
-- xxxxxxx.caj
-- Links.txt 所有爬取文献的下载链接
-- ReferenceList.txt 爬取文献简要信息
-- Reference_detail.xls 文献详细信息excel表
- 项目运行的前提是电脑可以通过ip访问知网并下载(一般学校都买了数据库),快写完时候发现目前还有一个跳转接口,后续后增加公网访问。
- 如果出现“远程主机拒绝了访问”可以适当加长每次停顿的时间。
- 如果在运行过一次后,再次运行前记得关闭data文件夹中所有文件,否则可能会由于无法删除data文件夹报错。
- 如果只爬取信息不下载的话,可能会在运行1000条文献左右出现反复输入验证码情况(即使输入正确)。目前还不知道是什么原因
- 完成高级检索的其他未实现功能。
- 增加指定开始爬取页面信息,实现从上次错误处再次爬取。
- 增加公网跳转至知网接口,保证无法IP登录用户也可使用本爬虫。
- 创建代理池,基于公网跳转实现代理ip访问,减少知网封ip及输入验证码次数。
- 撰写程序实现及分析过程记录。


